Хочу заявить сразу - все изделия будут опробованы, т.е. проверены в работе.
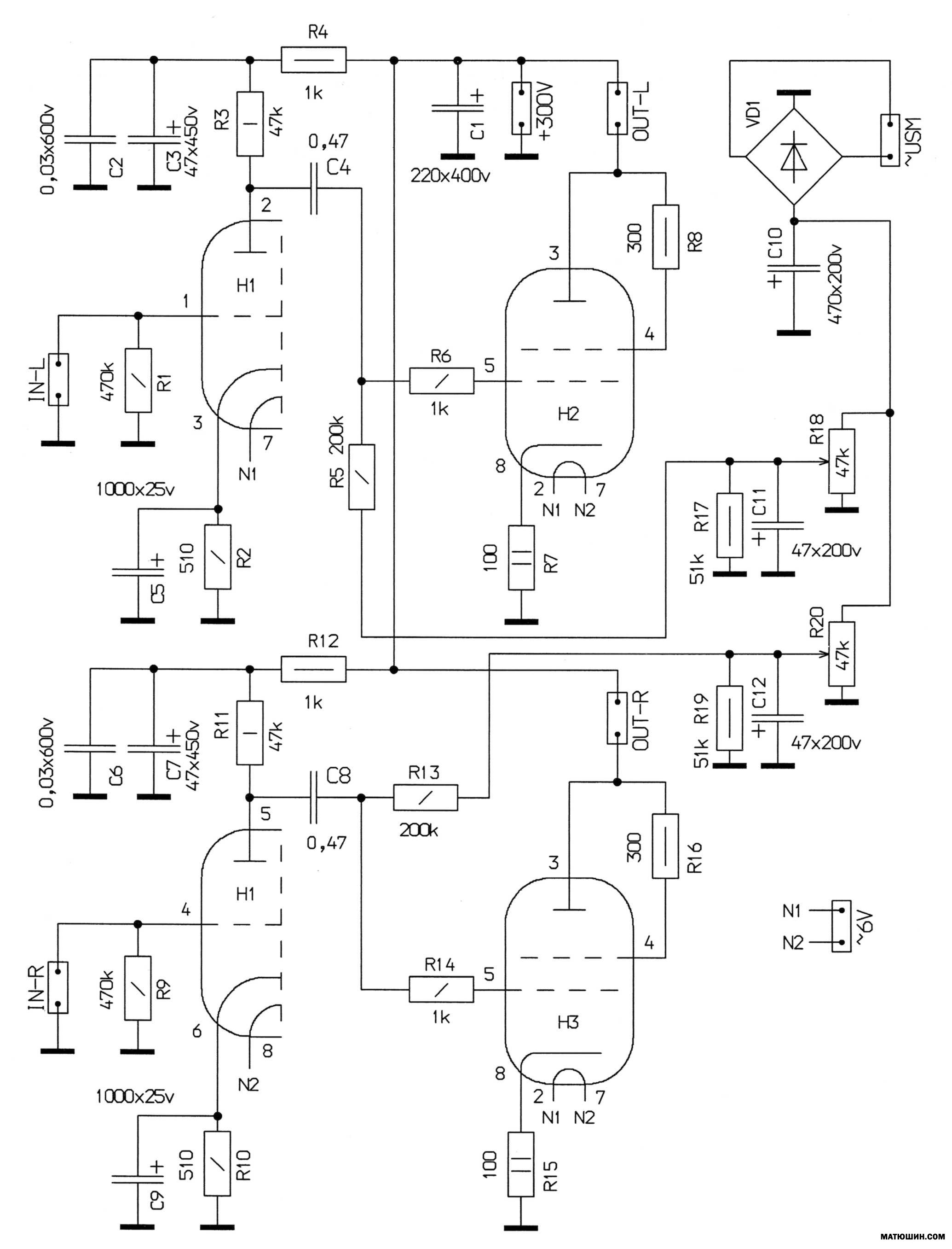
Вот печатная плата для однотактного лампового усилителя.
Пример монтажа платы.
Уже работает.
Опечатка! R7,R15-1 Oм при фиксированном смещении.
Плату можно запустить и в автоматическом смещении.Для этого не запаиваем все что касается смещения-VD1,C10,C11,C12,R17,R19 ,R18,R20!.-R5,R13 сажаем на корпус. R7,R15-номинал их выбираем исходя из тока лампы 60-65мА.(360-470Ом).Паралельно им запаиваем электролитические конденсаторы емкостью 100 мкфх16В..
Все просто и надежно!
Схема и рекомендации по монтажу будут прилагаться при заказе.
Размеры печатной платы:130 х 160мм.
Голышка 500р.
Набор при кенотронном питании==15100р. Силовик ТАН133. ВЫходники 80-100Вт габаритной мощности.
При мостовом===============13100
Это варианты для ламп типа 6П3С. С лампами типа 6L6<EL34 надо считать отдельно.
