Сделать домашней|Добавить в избранное
 

 
» Материалы за Март 2015 года
на правах рекламы
Сортировать статьи по: дате | популярности | посещаемости | комментариям | алфавиту

А1010РР - КТ88,(6550,EL34),6С5С,6Н7С. "ELITE"

А1010РР - КТ88,(6550,EL34),6С5С,6Н7С.  "ELITE"
 Вот эта плата уже из 2мм текстолита с изменениями

А1010РР - КТ88,(6550,EL34),6С5С,6Н7С.  "ELITE"

 

Как видно из снимка,это левый и правый каналы (по логике изготовления моноканальных усилителей)!
Цена платы(ГОЛЫШКА) моноканала  из 2мм текстолита-1400р!(4,1 дм-245х170мм.) 

 

А1010РР - КТ88,(6550,EL34),6С5С,6Н7С.  "ELITE"

А1010РР - КТ88,(6550,EL34),6С5С,6Н7С.  "ELITE"

Разводка накала.

А1010РР - КТ88,(6550,EL34),6С5С,6Н7С.  "ELITE"

 

 

А1010РР - КТ88,(6550,EL34),6С5С,6Н7С.  "ELITE"

 

А1010РР - КТ88,(6550,EL34),6С5С,6Н7С.  "ELITE"

 



А1010РР - КТ88,(6550,EL34),6С5С,6Н7С.  "ELITE"

 


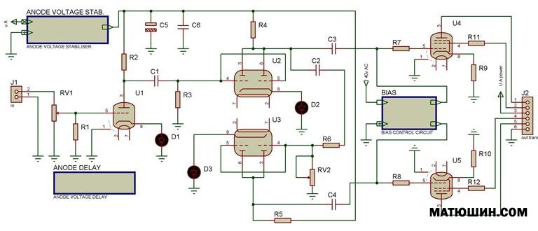
 Данная конструкция мной продумана-отработана в железе и только после этого воплотилась в вариант исполнения на печатной плате.Разводку осуществлял Шведов Юрий. Это к слову сказать уже не первая его для меня плата. Заказ усилителя и его тесты за 
Помориным Иваном. К слову Иван остался доволен после долгих поисков. В усилителе применены лампы 6С5С на раскачке фазоинверсного каскада реализованного на триодах 6Н7С. Из схемы видно что предварительная часть усилителя питается через анодный стабилизатор, таким образом стабильность его  работы не зависит от отбора мощности лампами выходного каскада , что в свою очередь довольно сильно сказывается на динамике усилителя в положительную сторону + возможность полностью освободиться от электролитических конденсаторов в цепях питания предварительного каскада. В кратце о стабилизаторе. Стабильность его работы обусловлена применением интегральной микросхемы линейного стабилизатора, позволяющего регулировать напряжение в пределах 1,5 до 450В. На выходе он умощен полевым транзистором типа IRF740. падение напряжения для осущ. стабилизации достаточно порядка 50В. Режим работы усилителя -класс АВ, смещение фиксированное. Анодное питание Мост на быстрых диодах и в связи с этим в устройстве усилителя есть устройство - таймер прогрева ламп усилителя пониженным напряжением питания. При такой идеологии построения усилителя можно в легкую отобрать от него  при желании максимальную мощность. а именно 100Вт. При соответсвующем напряжении Анода выходных ламп и выходного трансформатора соответствующей мощности. В базовом варианте был применен тороидальный выходной трансформатор габаритной мощностью 500Вт, с приведенным сопротивлением 6К.  Размеры печатной платы 170х250мм.
Исполнение в корпусе.
 

А1010РР - КТ88,(6550,EL34),6С5С,6Н7С.  "ELITE"

Силовой.

А1010РР - КТ88,(6550,EL34),6С5С,6Н7С.  "ELITE"

100Вт габаритной мощности. Накал на оконечник, накал на предвариловку, смещение, анодное.
2500р.шт.

 Выходной.

 

А1010РР - КТ88,(6550,EL34),6С5С,6Н7С.  "ELITE"

 

500Вт габаритной мощности,ультралинейка. Нагрузка 4,8

 

7500р.шт 

 

 


 

РР Межкаскадный трансформатор для ламп типа 6Н3П

РР Межкаскадный трансформатор для ламп типа 6Н3П

РР Межкаскадный трансформатор для ламп типа 6Н3П

Межкаскадный трансформатор , для вот этой схемы . Меня попросили изготовить межкаскадниик РР для 6Н3П. Ктр.1:1. Внутреннее сопротивление этой лампы совсем не маленькое 6,2К. . исходя из расчетов сопротивление полуплеча должно быть в пределах 200Ом +/- .Индуктивность(общая в пределах 70-80Гн).
Габаритные размеры: 85х55мм. Вес 1,6Кг.
Вот и получился вот такой межкаскадник, сам не проверял -дождусь отзывов.
ориентир3000р.

Тан160 аноднонакальный

Тан160 аноднонакальный

200 Вт по железу.
Анодная 0-180-270=0,4А хх
Накальная 6,3В=4А
Накальная 6,3В=4А
Смещение 40В.
Габаритные размеры 110х50мм
Вес 2,5Кг
6000р.
Обмотка 180 вольт может использоваться так же. для ламп с анодным напряжением порядка 250В (180х1,41).6П6 либо 6П3С. Либо когда задействована обмотка 270В (270х1.41=380В), для ламп типа EL34, то 180 вольт можно использовать как пониженное для прогрева! Возможна домотка на 300В для ламп 6550,КТ 88.

Аноднонакальный ТАН 60.

Аноднонакальный ТАН 60.

Для двухтактников на 6П6, 6П14 и.тд. так же и для однотактников на 6П3С и.т.п.
230 +40 (вольт добавка)---260мА
6,3В-------------------------------3А.
6,3В--------------------------------3А
40В -смещение
Габаритные размеры : 85х60 мм.
Цену надо уточнять.