Сделать домашней|Добавить в избранное
 

 
» Материалы за Январь 2016 года
на правах рекламы
Сортировать статьи по: дате | популярности | посещаемости | комментариям | алфавиту

Предусилитель на лампе 6Н2П.

Предусилитель на лампе 6Н2П.
Предусилитель на лампе 6Н2П.

Предусилитель сигнала на двойном триоде 6Н2П(возможно применение 12АХ7)
Коэфициент усиления 1:20. Потенциометром можно отрегулировать уровень сигнала. Питание от 170В до 280В.
Плата в сборе 1500р. комплектация по запросу.Размеры печатной платы 75х75мм.Голышка 250р

КИТ для SE усилителя на триоде 300В.

КИТ для SE усилителя  на  триоде 300В.
КИТ для SE усилителя  на  триоде 300В.
КИТ для SE усилителя  на  триоде 300В.

Кит набор для однотактного усилителя на прямонакальном триоде 300В. Это уже многократно отработанная схема связки пентода в данном случае 6Ж4 и триода 300В. Так же на раскачку вместо 6Ж4 можно установить (без изменения схемы), EF860. Панелька устанавливается так же в отверстие, крепится винтами и распаивается по месту.Пентодный режим можно в оперативном режиме задать регулятором-стабилизатором (микросхема со стороны печати). Накал 300В предполагается питать переменным током (положительно сказывается на качестве звука!). Фон при этом совсем не большой , порядка 20мВ на выходе с трансформатора!
PS. есть не большой косячок на плате, крепление металическое панельки 300В наползает на дорожки (близко расположили), но это я считаю не криминально, поскольку эти проводники можно подрезать ( накал пойдет непосредственно на токоограничительные резисторы (0,1 Ом-5Вт), 2я нога сразу на разьем (out trans), под 3ю -сетка можно рядом просверлить доп. отверстие, сняв часть маски. Либо вообще закрепить панельку над платой!
Голышка 550р. Остальная комплектация по запросу. Можно укомплектовать полностью . включая силовой и выходные трансформаторы.

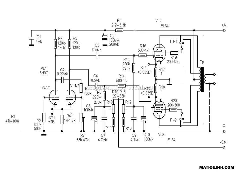
Двухтактный усилитель по схеме А. Манакова

Двухтактный усилитель по схеме А. Манакова

Двухтактный усилитель по схеме А. Манакова

 

Двухтактный усилитель по схеме А. Манакова

 



Двухтактный усилитель по схеме А. Манакова

По схеме могу сказать следующее: Все просто и надежно в работе. Разработка на печатной плате многократно опробована, легко монтируется в корпус, в выходном каскаде можно применять лампы 6П3С, 6П7,6П13С,Г807,EL34,6L6. Изменений в схеме не требуется. надо только выставить необходимое напряжение смещения. Корпус можно посмотреть в разделе "корпуса для усилителей". Вся остальная комплектация так же представлена на сайте. Перечень комплектующих могу выслать по запросу! Так же этот вариант можно посмотреть стр.16. Голышка отдельно-850 р. Комплектация по запросу высылаю перечень. Корпус см. раздел корпуса.

Малогабаритный аноднонакальный трансик под кенотрон

Малогабаритный аноднонакальный трансик под кенотрон

Размеры трансформатора 70х40мм. Возможные применения , для ламповых предусилителей и темброблоков.
Анодная 2х200В--0,05А
Накальные : 6,3в-1,5А,.6,3в-1.5а,.. 5В-2,2а
2700p