Габаритная мощность по железу 100Вт, 5К., Ультралинейные отводы, , нагрузка 0,4,8. Габаритные размеры:100Вт. по каркасух80х80мм., вес 2Кг..
6000, с крышками 6950
Отзыв от Ермолаева Александра .Здравствуйте!
Насколько помню, чуть больше года назад заказывал у Вас выходные
трансформаторы для схемы Манакова на 6П3С. Могу отчитаться -
трансформаторы великолепные! Спасибо большое!
Весьма качественный звук, уже год
наслаждаюсь. Весьма доволен вашими изделиями. Еще раз спасибо!
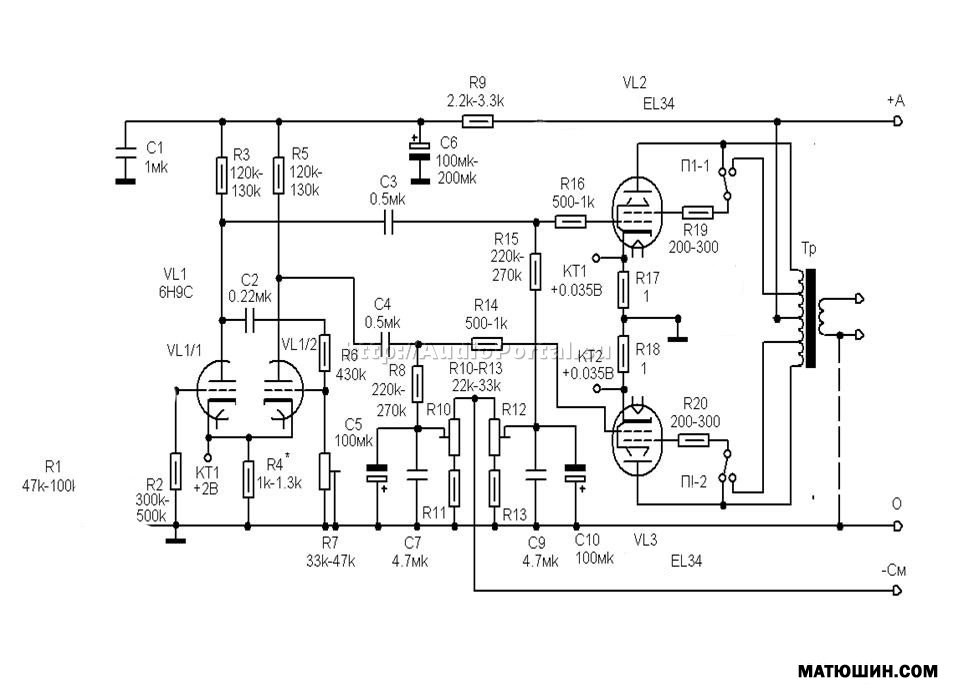
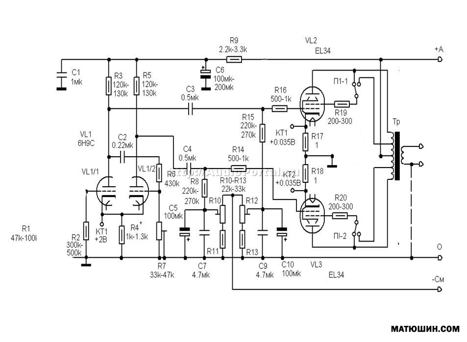
Рекомендуемая схема:
