Трансформатор устанавливается в нишу корпуса на плоскость железа, сверху закрывается декоративной крышкой, выводы обмоток внутрь корпуса. что в свою очередь очень удобно для монтажа.Крышка поставляется отдельно 350р.
Абсолютно симметричный РР трансформатор для двухтактного усилителя на лампах типа 6П3С.
4,4К 0-4,8 Ом нагрузка, секционирование, трансформатор разбит на две половинки. на каждой из них своя обмотка, первички последовательно, вторички параллельно, в общей сложности 6 секций вторичек проводом 056мм,габаритная мощность 120Вт, железо типа 3408. размеры:Ш-95,Выс.-80,набор 40мм 2Кг.
6000р шт.
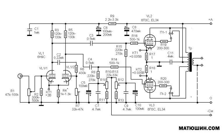
(5% налог включен в стоимость) вот например для такой схемы усилителя А. Манакова.
